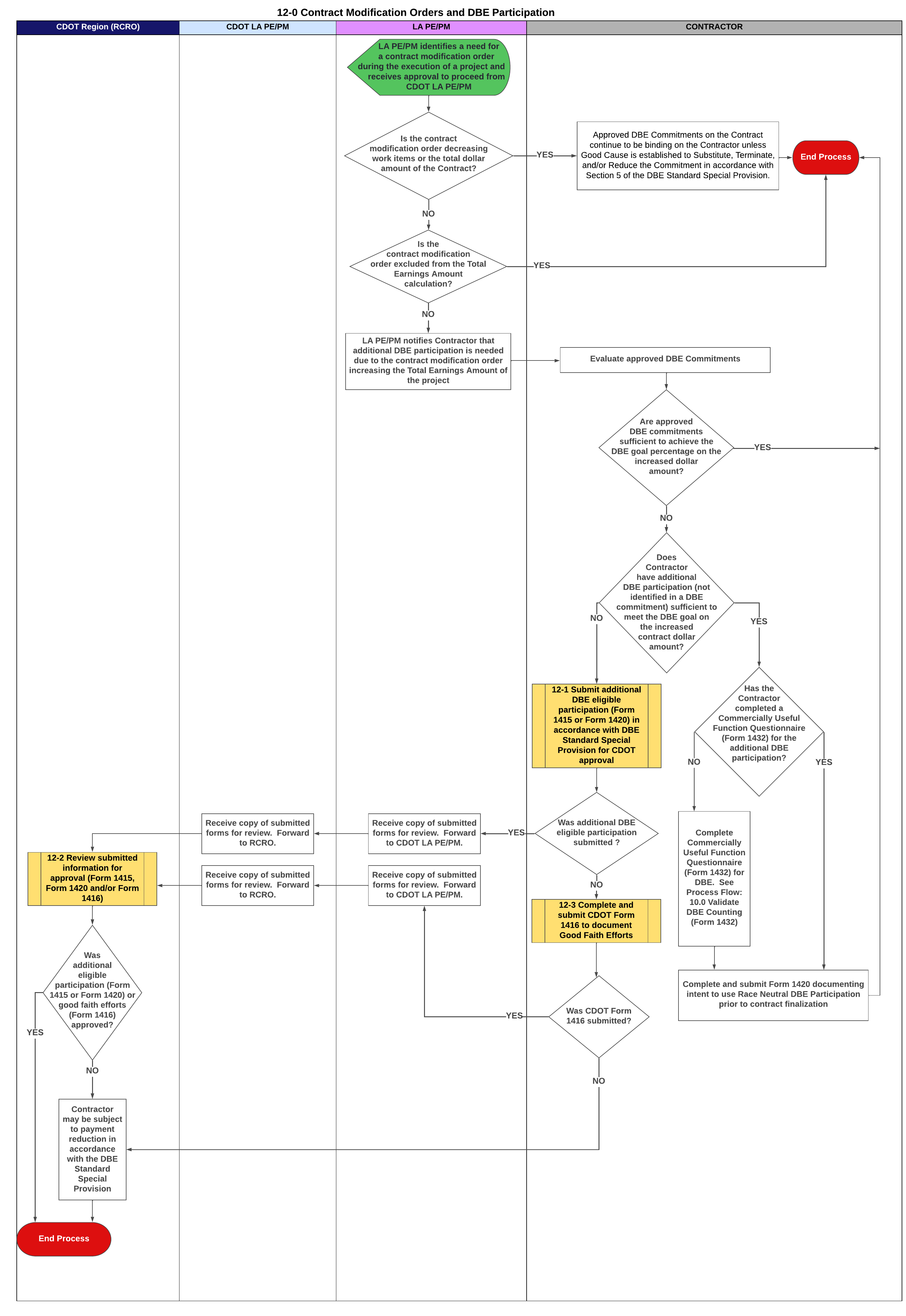
12-0 Contract Modification Orders and DBE Participation.png