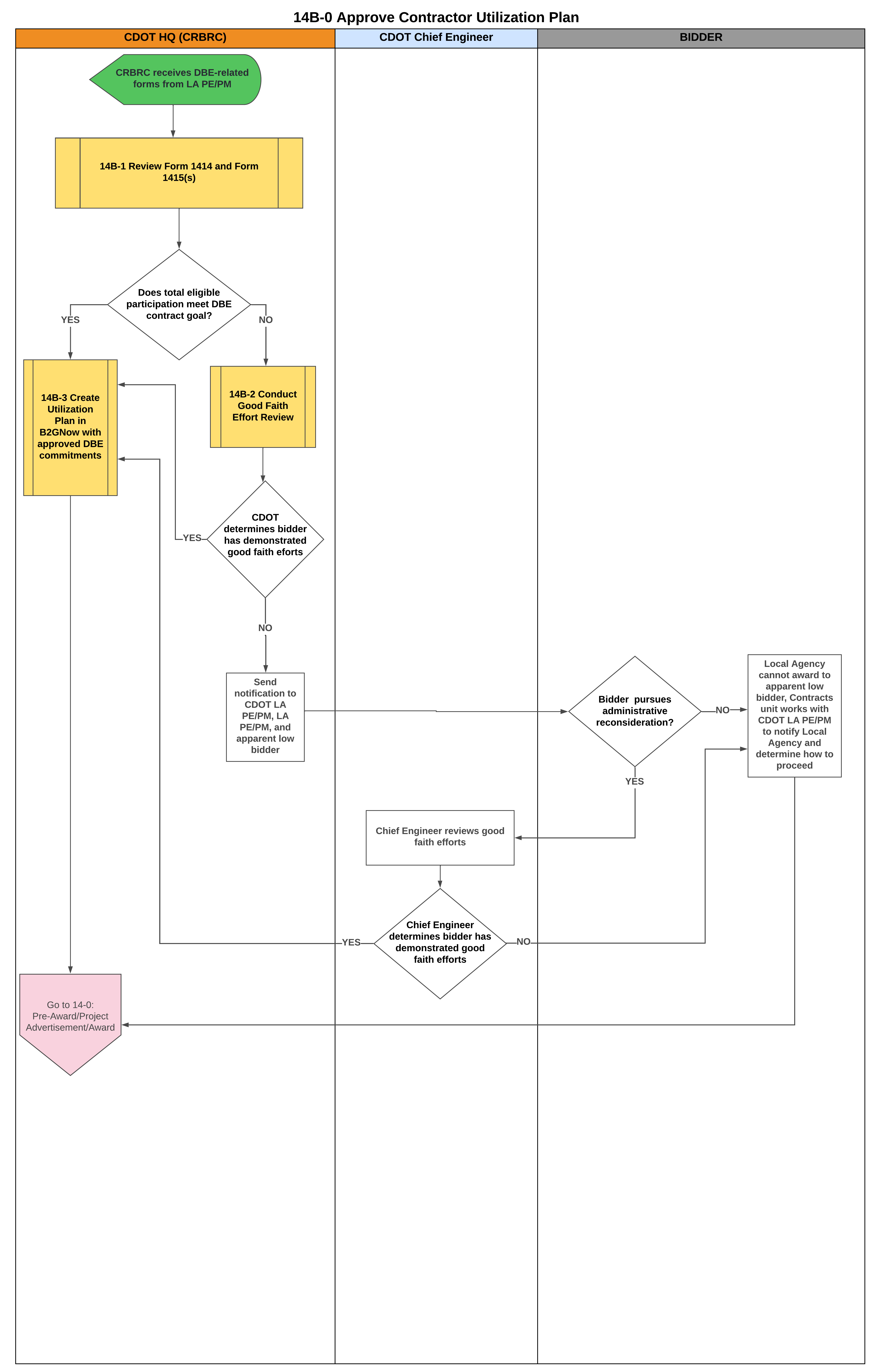
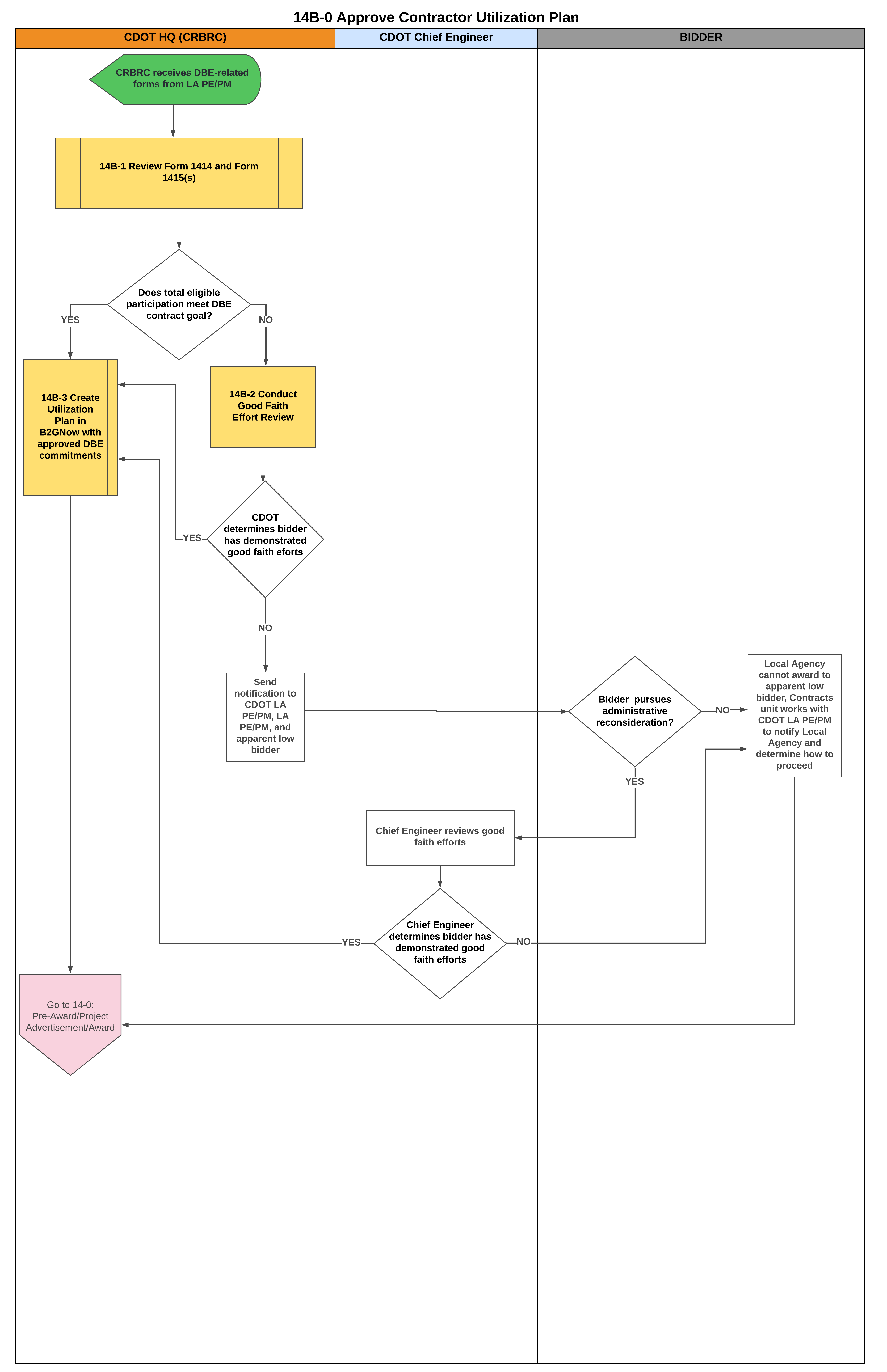
14B-0 Approve Contractor UP
https://www.codot.gov/business/civilrights/assets/training-tools/construction-1/14b-0-approve-contractor-up.jpeg/view
https://www.codot.gov/business/civilrights/assets/training-tools/construction-1/14b-0-approve-contractor-up.jpeg/@@download/image/14B-0 Approve Contractor Utilization Plan.png
14B-0 Approve Contractor UP