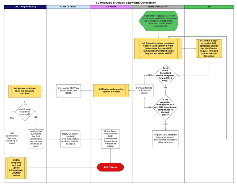
Modifying or Adding a New DBE Commitment
Process map & training guides on modifying or adding a new DBE Commitment on Local Agency Professional Services contracts (IGA).
Modifying or Adding a New DBE Commitment on Professional Services Local Agency Contracts
Training Guides
Training materials are in development and will be uploaded upon completion. Training guides correspond to step numbers in the process map.
Local Agency PE/PM
CDOT PE/PM
- No training guides. Review process map for details.
State email address required to access Civil Rights documents
Process Maps

Download a PDF of Modifying or Adding New DBE Commitment LA process map (print-friendly)
